Staking via API
How to stake your assets using the ContributionDAO API
The ContributionDAO Staking API allows developers and partners to programmatically stake digital assets across multiple networks — including Ethereum (DVT), Tendermint-based networks (Cosmos SDK), and SUI — using a standardized API workflow.
With this service, partners/developer don’t need to run validator nodes or manage complex staking operations themselves. ContributionDAO handles all backend processes including transaction generation, signing, broadcasting, and monitoring — ensuring a seamless and secure staking experience.
Security Model
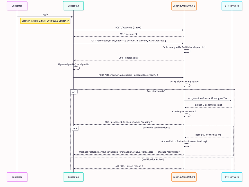
- Private keys never leave the user environment. The backend only generates and broadcasts transactions — never signs them.
- Offline signing supported. Works seamlessly with HSMs, cold wallets, or front-end key managers.
- Network-specific safeguards. Gas estimation, sequence locking, and validator metadata are handled by the ContributionDAO API to ensure successful execution.
Example Flow Create Stake Via API
Example flow Stake 32ETH via CDAO API
The overall workflow follows a similar structure across all networks — whether it's Stake, Unstake, or Claim rewards on Ethereum, Tendermint-based networks, or Sui. All actions are executed through the ContributionDAO API, with only minor variations depending on the specific network — such as transaction format, signature verification, and payload structure.
Updated about 2 months ago
