Technical information
For full technical specifications, smart contract architecture, and deployment details, please refer to our open-source documentation on GitHub: 🔗 GitHub Documentation:
https://github.com/Contribution-DAO/cdao-ssv-staking-contract/tree/main/doc
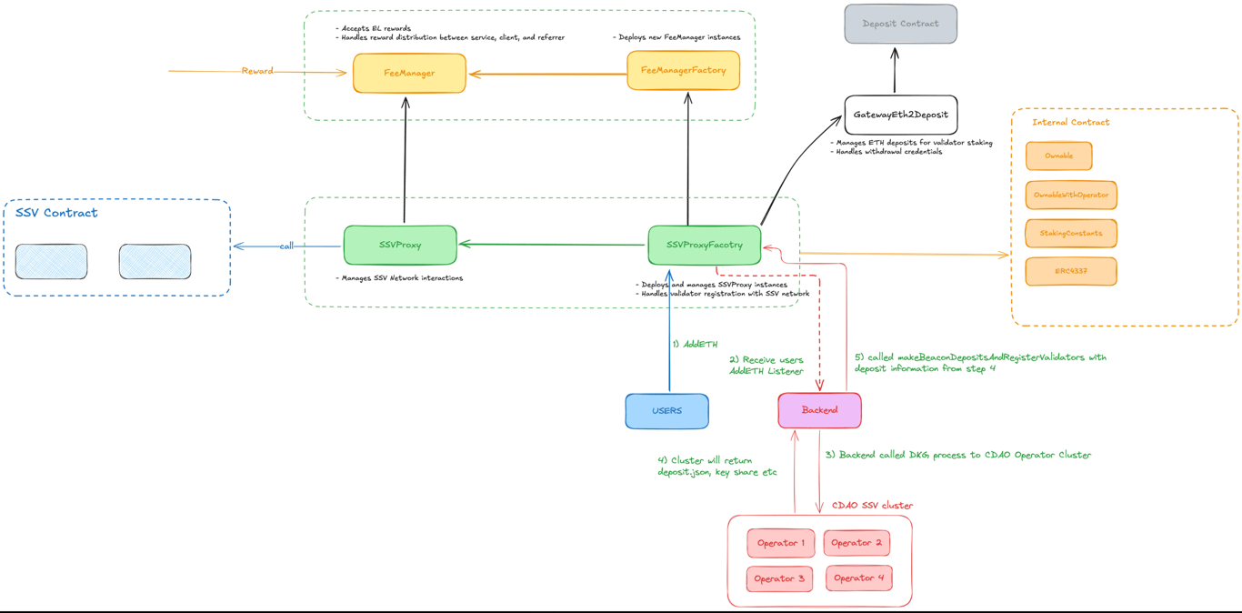
🔧 Deployed Contract Addresses
Below are the deployed smart contract addresses used by the ContributionDAO ETH DVT Staking platform:
| Contract Name | Address |
|---|---|
| FeeManagerFactory | 0x6158c4e5e2E01697202eF8C90b2724fAd8491B88 |
| GatewayEth2Deposit | 0x829E5bdAFc7e8D439Cd48a4019CF1880f4B52a83 |
| ReferenceFeeManager | 0x9fd209Ea04Bb3259Dc0628eb23139C6e06C9344 |
| SSVProxyFactory | 0xf4e1e075FBf85800A508A055E7789357A1e237F5 |
| SSVProxy | 0xfE0a7EBc3345E61197190fC61B3B451C3Bf1Ed58 |
Updated about 2 months ago
